Instance Verification Kit (IVK)
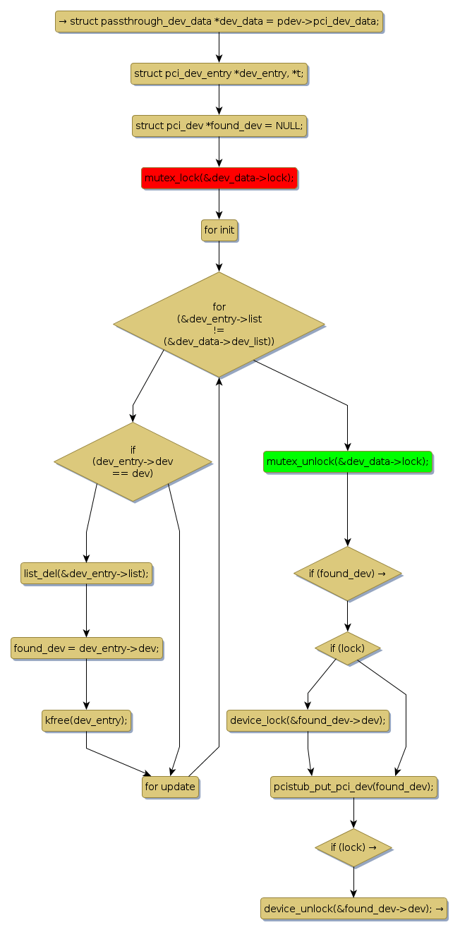
mutex lock @ [2010+28+/linux-3.19-rc1/drivers/xen/xen-pciback/passthrough.c]
Instance Signature: lock
|
The Matching Pair Graph:
|
|
Function Name
|
Control Flow Graph (CFG)
|
Events Flow Graph (EFG)
|
Source Correspondence
|
|
__xen_pcibk_release_pci_dev
|
|
|
[1776+27+/linux-3.19-rc1/drivers/xen/xen-pciback/passthrough.c]
|